最新消息
本頁瀏覽統計
手機版:
5
電腦版:
741
總計:
746
全站瀏覽統計
手機版:
230667
電腦版:
4119130
總計:
4349797
最新消息

12月安全教育:幼兒燒燙傷預防及處理

發佈日期:2017-12-08

12月安全教育:幼兒燒燙傷預防及處理

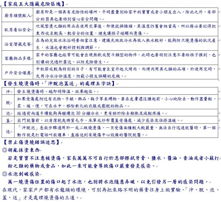
一歲半至五歲的幼兒是燙傷的主要患者,常見的幼兒燒燙傷是被熱湯、滾粥和熱水等燙傷,所以幼兒居家安全要注意哪些事項,萬一不慎發生燒燙傷,該如何急救?

燙傷

 

 

 

 

 

 

 

新北市私立民生幼兒園 電腦版 手機版
地址:新北市新莊區自立街214巷9弄1號
電話:02-29923340 02-29925389 傳真:02-29929119 電子郵件:johnch6833@hotmail.com 管理介面