最新消息
最新消息
菜單介紹
招生訊息
入園須知
線上預約參觀
活動花絮
活動花絮
影音花絮
關於我們
教育理念
教學理念
教學課程
學期行事曆
親師互動
班級快訊
生活點滴
班級留言板
線上視訊
網路服務
線上諮詢
好站連結
學習分享
|
電腦版
|
手機版
|
回首頁
|
家長登入
|
老師登入
|
最新消息
最新消息
菜單介紹
招生訊息
入園須知
線上預約參觀
本頁瀏覽統計
手機版:
5
次
電腦版:
879
次
總計:
884
次
全站瀏覽統計
手機版:
231863
次
電腦版:
4216598
次
總計:
4448461
次
電腦版 QR Code
手機版 QR Code
最新消息
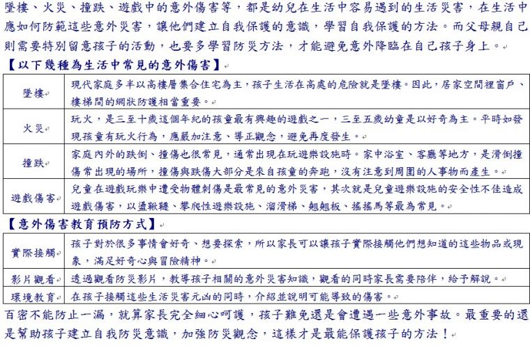
12月04日(一)-12月08日(五)意外傷害教育宣導週
發佈日期:2017-12-08
12月04日(一)-12月08日
(
五
)
意外傷害教育宣導週
新北市私立民生幼兒園
電腦版
手機版
地址:新北市新莊區自立街214巷9弄1號
電話:02-29923340 02-29925389 傳真:02-29929119 電子郵件:
johnch6833@hotmail.com
管理介面
網站系統建置
捷星數位設計